2025年护士执业资格考试定于4月26、27日举行,现将报名工作有关事项通知如下:
一、报考条件
根据《护士条例》、《护士执业资格考试办法》,在中等职业学校、高等学校完成国务院教育主管部门和国务院卫生主管部门规定的普通全日制3年以上的护理、助产专业课程学习,包括在教学、综合医院完成8个月以上护理临床实习,并取得相应学历证书的人员可以申请参加2025年护士执业资格考试。
二、报名方式与时间
(一)报名方式:分网上预报名、现场确认和网上缴费三个阶段。
1.网上预报名:考生在2024年12月9日前登录国家卫生健康委人才交流服务中心(原中国卫生人才网)(www.21wecan.com),根据报名须知在网上填写个人报名信息,并打印《2025年护士执业资格考试报名申请表》。
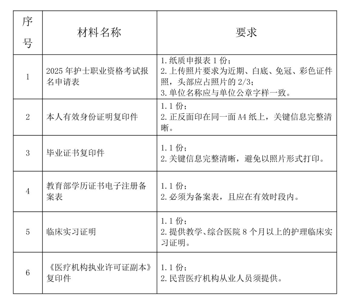
2.现场确认:考生于2024年12月10-11日持相关材料原件、复印件到武义县卫生健康局514办公室进行资格审核和现场确认。材料及要求如下:
材料第2-6项核对无误后,均须签署“审核无误”字样、初审人员姓名及初审时间,并加盖单位公章。未按要求提交材料的,不予现场审核。
3.网上缴费:通过考区资格审核的考生方可进行网上缴费。考生应自行关注资格审核状态,并在2025年2月7日-16日期间完成缴费,逾期未缴费者视为放弃报考。
三、准考证打印
考生缴费成功后,于4月25日前登录考生管理平台下载打印准考证,作为参加考试的凭证。
四、未尽事宜,根据《全国护士执业资格考试委员会办公室关于2025年护士执业资格考试有关问题的通知》(护考办发〔2024〕4号)文件和2025年度浙江省护士执业资格考试公告规定执行。















扫一扫立即下载


